Unidos preservando la salud.

HISTORIA

Sanando Heridas es una asociación civil sin fines de lucro, inicia sus actividades no formales en 2007 y se funda legalmente y como donataria autorizada desde 2008. La organización surge de un grupo de empresarios mexicanos que, participan de manera activa y contribuyen a mejorar la salud de algunas familias de comunidades en la Zona de los Altos de Chiapas. Desde su conformación, cuenta con un Patronato muy comprometido que, por varios años, ha puesto a disposición de la organización su trabajo personal y la infraestructura de sus empresas con la finalidad de disminuir costos administrativos para que los recursos recabados lleguen en su mayoría a la causa.

Los Altos de Chiapas, encabeza la población indígena con índice de rezago muy alto, grado 3 y todavía algunas de las localidades que atendemos son grado 4, (acceso a la educación, servicios de salud, calidad de vivienda y servicios básicos). Es por ello que Sanando Heridas ha llegado a los parajes más necesitados, donde podemos constatar, que este acompañamiento, no solo ha salvado vidas, sino también a partir de la información y capacitación, clara y oportuna, ha logrado un impacto en la consciencia de los pobladores de esta región en la prevención de enfermedades.

A 13 años de haber iniciado, se han otorgado más de 37,000 consultas médicas de atención primaria y consejerías, en la clínica de San Cristóbal de las Casas y en las localidades que atiende, se han capacitado a más de 24,000 niños de escuelas rurales (en temas de hábitos de higiene, nutrición y educación sexual) y mujeres (en temas de embarazo, parto y puerperio, planificación familiar y alimentación complementaria, entre otros).
MISIÓN

Mejorar la calidad de vida de los habitantes y comunidades en desventaja de la región de los Altos de Chiapas, mediante programas de atención médica y educación en salud, desde un enfoque de derechos y una perspectiva intercultural.
DÓNDE TRABAJAMOS

ZONA DE LOS ALTOS DE CHIAPAS
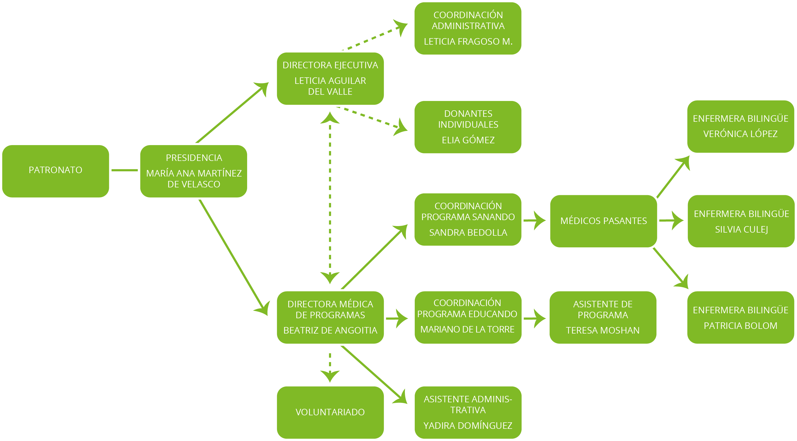
EQUIPO DE TRABAJO
Contamos con un consejo directivo de alto nivel comprometido con el cumplimiento de la misión de Sanando Heridas, que involucra sus recursos económicos, empresariales y personales con cada una de las áreas operativas para la optimización de los ingresos, de tal manera que la mayor parte de los donativos lleguen a las comunidades.
HISTORIA
Sanando Heridas es una asociación civil sin fines de lucro, inicia sus actividades no formales en 2007 y se funda legalmente y como donataria autorizada desde 2008. La organización surge de un grupo de empresarios mexicanos que, participan de manera activa y contribuyen a mejorar la salud de algunas familias de comunidades en la Zona de los Altos de Chiapas. Desde su conformación, cuenta con un Patronato muy comprometido que, por varios años, ha puesto a disposición de la organización su trabajo personal y la infraestructura de sus empresas con la finalidad de disminuir costos administrativos para que los recursos recabados lleguen en su mayoría a la causa.

Los Altos de Chiapas, encabeza la población indígena con índice de rezago muy alto, grado 3 y todavía algunas de las localidades que atendemos son grado 4, (acceso a la educación, servicios de salud, calidad de vivienda y servicios básicos). Es por ello que Sanando Heridas ha llegado a los parajes más necesitados, donde podemos constatar, que este acompañamiento, no solo ha salvado vidas, sino también a partir de la información y capacitación, clara y oportuna, ha logrado un impacto en la consciencia de los pobladores de esta región en la prevención de enfermedades.

A 13 años de haber iniciado, se han otorgado más de 37,000 consultas médicas de atención primaria y consejerías, en la clínica de San Cristóbal de las Casas y en las localidades que atiende, se han capacitado a más de 24,000 niños de escuelas rurales (en temas de hábitos de higiene, nutrición y educación sexual) y mujeres (en temas de embarazo, parto y puerperio, planificación familiar y alimentación complementaria, entre otros).
MISIÓN
Mejorar la calidad de vida de los habitantes y comunidades en desventaja de la región de los Altos de Chiapas, mediante programas de atención médica y educación en salud, desde un enfoque de derechos y una perspectiva intercultural.
DÓNDE TRABAJAMOS
ZONA DE LOS ALTOS DE CHIAPAS
EQUIPO DE TRABAJO
PATRONATO
María Ana Martínez de Velasco Cortina
Presidente

Gabriel Monterrubio Ortega
Tesorero

Elda Margarita Capetillo Ponce
Diego Céspedes Creixell
Jens Peter Grimm Wiedeman
Iván Lomelí León
María Alejandra Martínez de Velasco Cortina
Juan Ramón Núñez Hernández
Hugo de Jesús Pelayo García
Raúl Nicolás Ybarra Yzunza
Vocales

Alejandro Sainz Orantes
Secretario no miembro

Leticia Inés Aguilar del Valle
Beatríz Eugenia De Angoitia
Representante legal